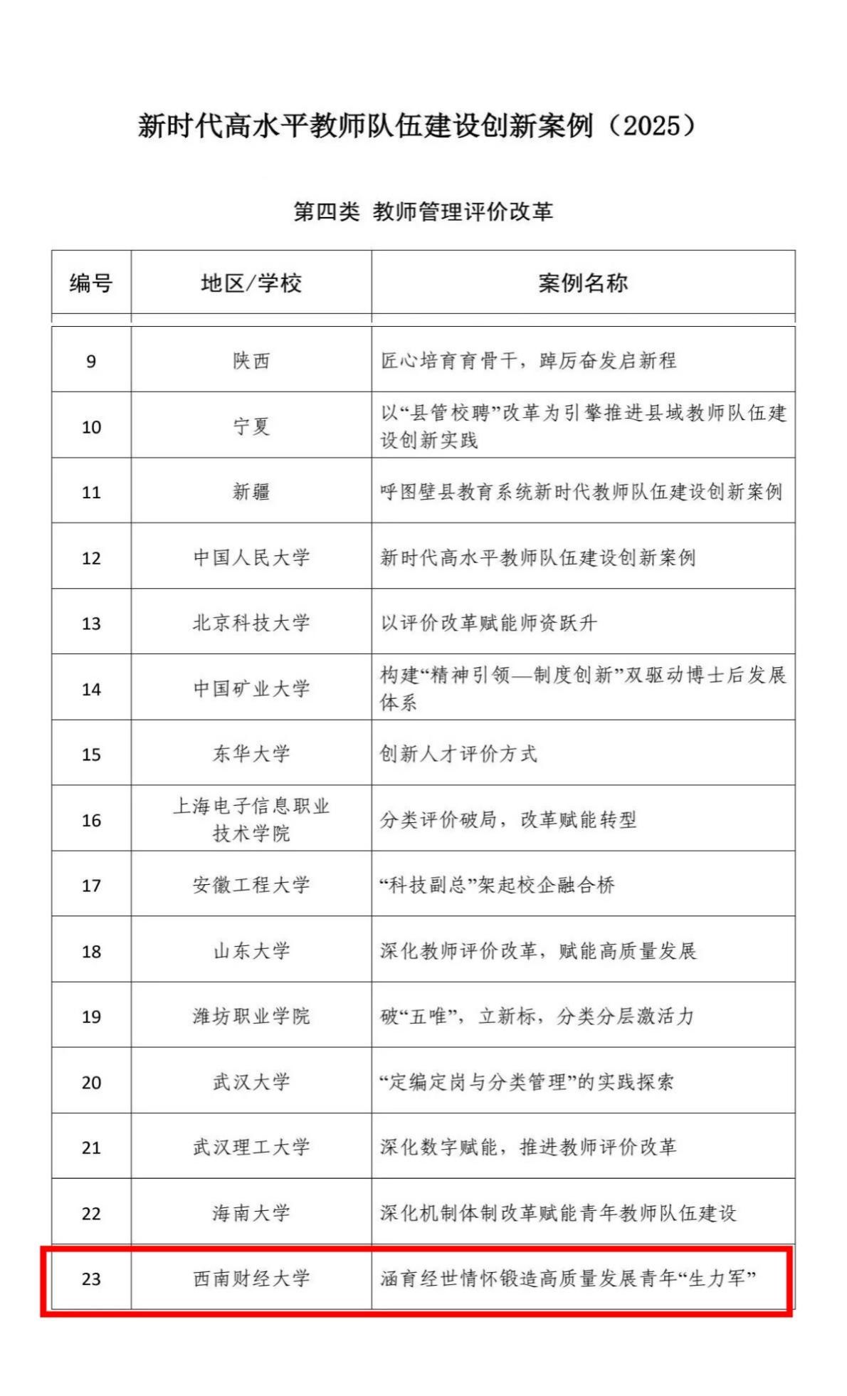
近日,在教育部教师工作司指导下,由中国教育报刊社征集编制的“新时代高水平教师队伍建设创新案例(2025)”正式发布。学校报送的案例《涵育经世情怀 锻造高质量发展青年“生力军”》成功入选。

本次案例集(共149项)系统收录了全国各地教育行政部门及高校在教师队伍建设中的典型经验与创新实践。案例内容共分为九大类,学校报送案例入选“教师管理评价改革”类创新案例(共25项),充分展示了学校以教育家精神引领新时代高水平青年教师队伍建设的前沿探索和显著成效。
近年来,学校大力实施人才强校战略,切实把青年教师队伍建设摆在更加突出位置,强化顶层设计,制定相关制度办法20余项,全力打造思政教育、人才引育、发展支持“三大体系”,为青年教师发展托举护航。面向未来,学校将持续深化教师队伍改革创新,强化青年教师“选育管用”全链条建设,有力推动青年教师为加快建设教育强国、科技强国、人才强国,推进中国式现代化作出新的更大贡献。